年轻就要有“冶”心 中国二十二冶集团有限公司校园招聘简章

  • 单位性质:未知
  • 单位行业:未知
  • 单位规模:--请选择--
  • 工作城市:
  • 发布日期:2022-03-28 12:23
  • 浏览次数:968

公告详情

年轻就要有“冶”心

中国二十二冶集团有限公司校园招聘简章

一、公司简介:

中国二十二冶集团有限公司(简称中国二十二冶集团),是世界企业500强中国五矿集团的重要骨干子企业。中国ニ十二冶集团是以工程总承包、房地产开发、技术装备制造、多元化产业为主营业务的综合性大型企业集团。具有房屋建筑和冶金工程施工总承包双特级资质,拥有年产能力达100万吨以生产工业与民用建筑钢结构产品为主三座较大规模的现代化大型工业园,是中国钢结构协会授予的国家钢结构制造特级企业。同时也是国家钢结构工程技术研究中心制作技术研究分中心、国家装配式建筑产业基地,先后承建和参建了大批国家或地方的各类建设项目,百余项工程分别获得国家建筑业鲁班奖、国家优质工程奖、全国用户满意工程、样板工程奖等。中国二十二冶集团始终秉持“做冶金建设国家队、基本建设主力军、新兴产业领跑者、长期坚持走高技术高质量发展之路”的战略定位,正在向着建设成为全产业链工程总承包建筑服务商、全生命周期城市投资建设运营商、核心知识产权技术装备制造商和资源节约型、环境友好型多元化产业开发商的集团化大型企业奋勇前进。

二、招聘条件及专业:

(一)基本条件:

1.思想政治素质高,品德优良;

2.身体健康,心理素质好,普通话标准,具备良好的沟通能力,适应外地施工要求;

3.具有较强的相关专业知识和一定的实践经验,能熟练的使用计算机及办公软件;

4.认同二十二冶集团企业文化,具有创新意识和团队合作精神,服从分配。

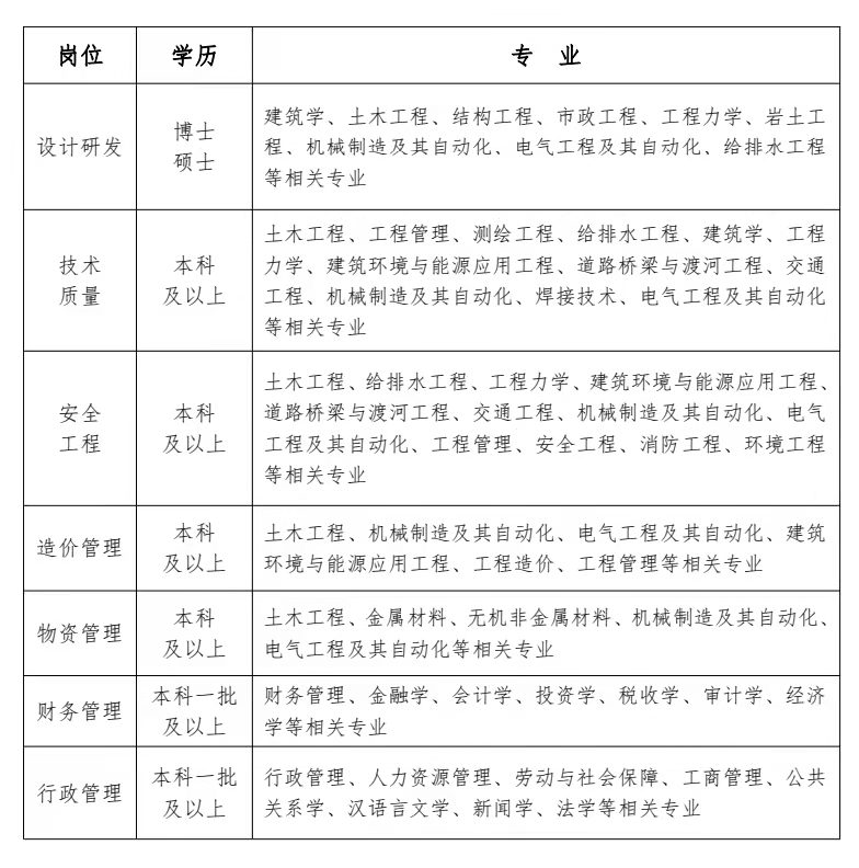
(二)岗位要求:

235a8f9c54374670dc3b30f68a91a0c.jpg

三、发展平台及福利:

薪酬架构:岗位工资、绩效工资(月度绩效、季度绩效、年度绩效、年薪兑现、项目竣工兑现、专项奖等)、各项津补贴(年功津贴、资质津贴、伙食补贴、区域租房补贴、防暑降温费、取暖补贴、电脑补贴、长期出差补贴、通讯费补贴、交通补贴、工装洗理费等)

福利保障:安家费、大学生公寓、定期体检、购房优惠、拓展培训、带薪休假、反探亲假

职业培训:入职培训、师带徒培养、岗位技能培训、能力提升培训、专业技术培训

晋升通道:“13745”人才规划、行政职务晋升通道、专业技术职务晋升通道、后备干部培养通道、职业专家培养通道发展平台:32个分子公司事业部、15个直管项目部遍布祖国五湖四海

四、应聘方式:

(一)线上方式

登入中国二十二冶官方网站校园招聘页申请或扫描二维码报名;

亦可将简历及证明材料发送至邮箱:mccszrl@163.com。邮件请按照格式命名:学历﹣院校﹣专业﹣姓名﹣性别。

957cd0bc9864fddb7e86c53dc777879.jpg

(二)线下方式:

校园双选会、校园宣讲会。

五、联系方式:

公司地址:河北省唐山市丰润区幸福道16号

公司网址:http://www.22mcc.com.cn/

联 系 人:杜女士

联系电话:17731239956

b35c99c9c60826309247c07de30ce3b.jpg