公告详情
中原石油工程公司是中国石化下属大一级企业,业务涉及钻井、测井、录井、固井、管具、井下特种作业、油藏综合服务、钻采机械研发修造、钻井工程研究和技术服务等专业,拥有各类资质队伍369支、技术服务单位29个,分布在国内23个省(市)、自治区以及海外11个国家,先后承钻陆上“1”字号井480多口,普光1井、元坝1井、焦页1HF井分别成功发现国内特大海相整装气田普光气田、埋藏最深海相气田元坝气田和首个大型页岩气田涪陵页岩气田,累计创高指标和新纪录76项,获国家级荣誉称号18个、省部级荣誉35个。公司曾16次入选中国对外承包工程100强,连续12年入选ENR全球最大250家国际承包商,是中国石化石油工程系统的旗帜和标杆。
一、招聘对象
(一)高端人才引进对象:机械领域公司首席专家要求年龄在50周岁以下,取得博士学位或具有正高级职称的中国石化系统外科技领军人才;仪器仪表领域公司专家要求年龄在45周岁以下,具有国外知名院校或国内“985、211、双一流”院校全日制硕士研究生及以上学历的中国石化系统外骨干人才。
(二)博士后引进对象:年龄在35周岁以下,取得博士学位,能够集中精力从事博士后研究工作的应届或往届毕业生。
(三)毕业生招聘对象:2020年应届毕业生(定向、委培除外),回国(境)后初次就业且具有派遣资格的留学生。
二、招聘岗位

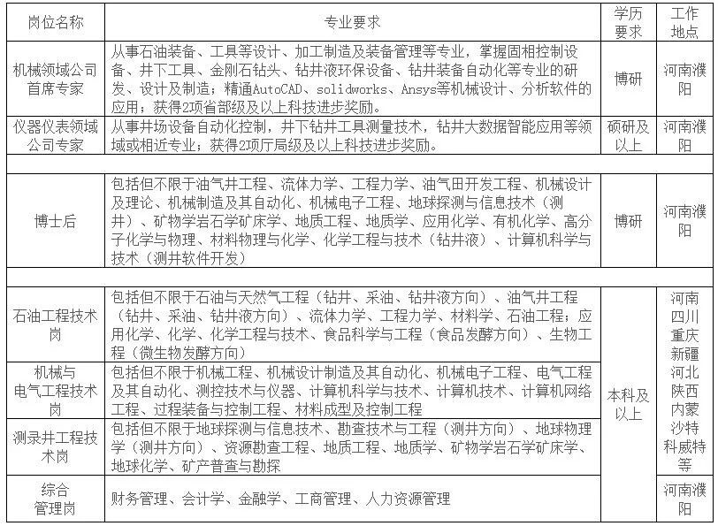
三、招聘程序
(一)高端人才引进按照网上报名、资格审查、对接意向、专业测评、背景调查等程序确定拟引进人选。应聘简历发至邮箱huacj.oszy@sinopec.com。报名截止日期为2020年8月31日。
(二)博士后引进按照网上报名、资格审查、项目结合、撰写报告、开题论证、签约进站等程序进行。应聘简历发至邮箱huacj.oszy@sinopec.com。全年接受博士进站申请。
(三)毕业生专项招聘按照网上报名、资格审查、测试面试、公示等程序进行,不再组织统一初选考试。本次招聘不以任何形式收取报名费、保证金等。报名截止日期为2020年4月30日。请百度搜索中国石化人才招聘网站(http://job.sinopec.com),选择【校园招聘】,【注册】后点击【招聘信息】,在搜索框内输入【中原石油工程有限公司】,应聘相关岗位。测试面试时间另行通知。
注意:目前已签约中国石化的毕业生不纳入本次招聘范围!
四、相关待遇
(一)高端人才薪酬待遇通过协商的方式,确定行业内富有竞争力的薪酬水平。其中,机械领域公司首席专家薪酬待遇原则上按高于公司副总师、低于公司副职标准执行;仪器仪表领域公司专家薪酬待遇原则上按中层副职标准执行。
(二)博士后薪酬待遇由基本工资、业绩奖金等组成,年薪18万元,其中,每月基薪8000元;对科研成果转化取得明显成绩的博士后,给予额外专项奖励;在站期间提供公寓住房,配备家具家电(不入住公寓的每月发放2500元住房补贴);出站后发放住房补贴30万元;协调安排博士后配偶工作。
(三)毕业生薪酬待遇由基本工资、绩效工资、津贴补贴等组成,按照国家标准享受“六险两金”和带薪年休假、探亲假、生育假等待遇。毕业生入职后发放一次性安家费,标准为博士研究生20000元/人,硕士研究生10000元/人、本科生8000元/人。


