欢迎来到东北林业大学精准就业服务平台!
我是学生
我是单位
我是管理员
主页
工作动态
通知公告
政策文件
大学生征兵
常用下载
关于我们
首页
招聘公告
详情
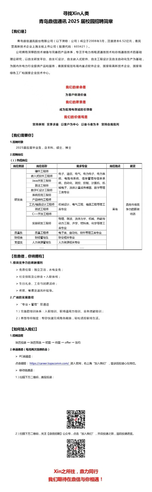
青岛鼎信通讯股份有限公司2025届校园招聘简章
单位性质:其他企业
单位行业:信息传输、软件和信息技术服务业
单位规模:1000-5000人
工作城市:
发布日期:2024-12-06 10:09
浏览次数:386
公告详情