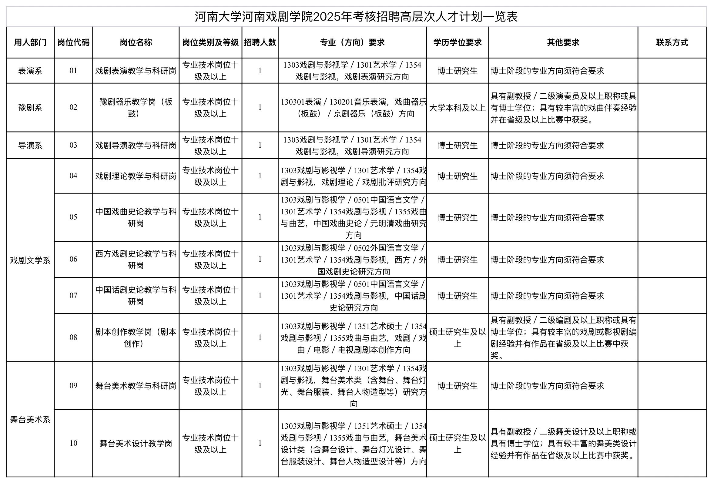
根据《河南省事业单位公开招聘工作规程》(豫人社〔2015〕55号)等规定,我院拟面向社会公开招聘高层次人才10名。 一 学院简介 河南大学河南戏剧学院位于河南省省会郑州市郑东新区,是河南省委省政府为建设文化强省,以河南大学教育资源为基础,于2022年9月组建而成的独立法人、独立运行、独立编制单位。著名京剧表演艺术家于魁智担任学院院长。 二 组织领导 学院成立以主要领导为组长,分管组织、人事的院领导为副组长,相关职能部门、教学单位负责人组成的招聘工作领导小组,领导小组下设办公室,办公室设在人力资源部,具体负责招聘的组织、实施和协调等工作。 三 招聘岗位、专业及人数 详见《河南大学河南戏剧学院2025年考核招聘高层次人才计划一览表》 四 招聘条件 (一)应聘人员必须具备的基本条件: 1.具有中华人民共和国国籍; 2.具有坚定正确的政治方向,拥护中国共产党领导,坚持党的基本路线,坚决贯彻党的教育方针,热爱教育事业; 3.遵纪守法,身心健康,品行端正,遵守教师职业道德和行为规范; 4.具有岗位所需要的专业知识、技能条件; 5.能够胜任所聘岗位工作; 6.博士研究生或者具有副高级职称人员:1980年1月1日及以后出生;具有正高级职称人员:1975年1月1日及以后出生; 7.学院采用常年招聘、“一人一议”、择优录取、待遇面议的办法引进高层次人才。 (二)有下列情形之一者不得应聘: 1.现役军人、试用期内的机关事业单位工作人员、未满规定最低服务年限的机关事业单位工作人员以及在读的非2025年应届毕业生; 2.受过刑事处罚的人员,以及刑事处罚期限未满或者涉嫌违法犯罪正在接受调查的人员; 3.被开除中国共产党党籍的人员、被开除公职的人员,以及尚未解除党纪、政务处分或正在接受纪律审查、监察调查的人员; 4.曾在公务员招录、事业单位公开招聘考试中被认定有舞弊等严重违反招聘纪律行为还在禁考期的人员; 5.被依法列为失信联合惩戒对象的人员; 6.应聘人员不得报考聘用后即构成回避关系的招聘岗位。回避关系包括《事业单位人事管理回避规定》第六条和《河南省事业单位公开招聘工作规程》第五十五条所列情形; 7.国家和省另有规定不得应聘到事业单位的人员。 五 招聘程序 (一)发布招聘信息 招聘方案在省人力资源社会保障厅(网址https://hrss.henan.gov.cn)和河南大学河南戏剧学院官网(网址:http://hauda.edu.cn/)发布。招聘信息2025年有效,学院将根据岗位报名情况,分批实施面试、体检、考察等程序,招满为止。 (二)报名方式 每人限报我校1个岗位,多报无效。应聘者将应聘材料发送至邮箱hxrszp2025@163.com,邮件标题格式为:姓名+性别+学科(专业)+毕业年份+毕业院校名称。 应聘者须按照格式要求提交报名材料: 1.《河南大学河南戏剧学院2025年考核招聘高层次人才报名表》(附件2); 2.本人身份证正反面扫描件; 3.专业技术职务任职资格证书扫描件; 4.各学历阶段学历学位证书扫描件,教育部学历学位认证书扫描件,留学人员须提供教育部中国留学服务中心出具的国(境)外学历学位认证书; 5.相应阶段课程学习成绩单扫描件及具有翻译资质的机构翻译的中文成绩单扫描件; 6.已发表与出版的论文、论著扫描件(包括字数、出版社、作者排序、查重结果、获奖情况等关键信息); 7.获奖证书、荣誉证书扫描件; 8.已结项或在研的高水平科研项目立项(结项)证书扫描件; 9.其他相关证明材料。 (三)资格审查 由人力资源部、相关职能部门及教学单位组成资格审核小组,根据报名情况,资格审核小组对应聘者是否符合报考职位所需资格条件进行审查。资格审核合格者须本人按照规定时间和地点进行现场资格确认。 资格审查贯穿招聘全过程,一旦查实应聘人员资格不符,随即取消应聘资格。 (四)面试考试 本次招聘采取面试考核考试方法确定拟聘人选,在省人力资源和社会保障厅、河南大学指导下,由学院负责组织实施。面试形式为试讲及综合性考核,一般包括课程试讲、个人教学科研经历自述、答辩等环节,主要考察应聘人员的专业技术水平、语言表达能力、分析判断能力以及是否能承担高校教学工作等方面的综合素质。 面试满分100分,面试全程录像,整场面试结束现场公布成绩,并及时在学院网站发布成绩及排名,面试成绩即为总成绩,低于60分的不予录用。 (五)体检与考察 按照综合成绩由高分至低分的顺序,以1:1的比例确定进入体检人员名单。体检标准参照《河南省教师资格申请人员体格检查标准(2017年修订)》等有关规定执行。体检对象放弃体检或因体检不合格出现招聘岗位缺额的,按报考同一招聘岗位的考试总成绩从高分到低分依次等额递补。 根据综合成绩和体检结果,按照拟招聘岗位1:1的比例确定考察对象。考察内容包括德、能、勤、绩、廉等方面,重点是考察应聘者的思想政治素质、道德品行、工作能力、工作态度、工作实绩与工作岗位相关的素质和能力。考察阶段因考察不合格出现招聘岗位缺额的不再递补,因自愿放弃出现招聘岗位缺额可以递补。 (六)拟聘人员公示 体检、考察合格人员即为拟聘用人员。拟聘用人员名单在河南省人力资源和社会保障厅和学院网站进行公示,公示期为5个工作日。 (七)聘用及待遇 经公示无异议的人员,按照有关规定办理相关手续,其工资待遇按河南省事业单位有关规定执行。试聘期一年,试聘期间按学院相关规定进行考核,考核不合格的不予聘任。 六 纪律与监督 学院纪检监察部门将负责整个招聘工作的监督检查,对举报和申诉进行查处。对弄虚作假、在招聘过程中作弊的应聘人员,一经查实,将取消其应聘资格。对违反公开招聘纪律的工作人员,视情节轻重,给予相应处理。 监督电话:0371-60867523(学院纪委办公室) 七 联系方式 联 系 人:刘老师、张老师 联系电话:0371--60867519 联系电子邮箱:hxrszp2025@163.com 通讯地址:郑州市郑东新区郑开大道132号 邮政编码:451460 本期编辑:谢晓昀 校对:陈思瑜、刘虹佑 近期推送
河南大学河南戏剧学院2025年公开招聘高层次人才方案
- 单位性质:未知
- 单位行业:未知
- 单位规模:--请选择--
- 工作城市:河南省
- 发布日期:2025-07-22 22:43
- 浏览次数:115
公告详情
根据《河南省事业单位公开招聘工作规程》(豫人社〔2015〕55号)等规定,我院拟面向社会公开招聘高层次人才10名。 学院简介 组织领导 招聘岗位、专业及人数 招聘条件 招聘程序 纪律与监督 联系方式 本期编辑:谢晓昀 校对:陈思瑜、刘虹佑 近期推送


