欢迎来到哈尔滨医科大学(大庆)!
我是学生
我是单位
我是管理员
主页
工作动态
通知公告
政策文件
大学生征兵
常用下载
联系我们
我的位置:
首页
通知公告
详情
关于开展第六期黑龙江省高校就业指导公益培训通知
2020-05-14 22:51
来源:哈尔滨医科大学大庆校区
点击次数:2865
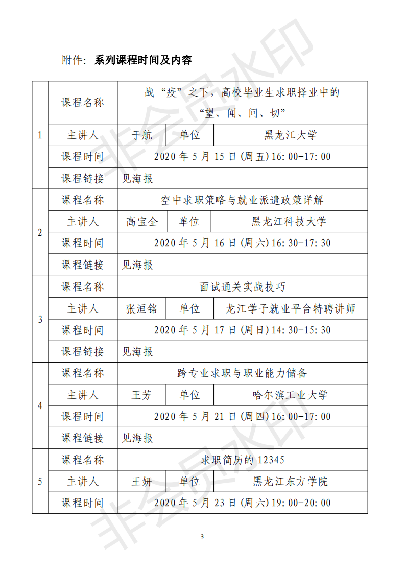
关于开展第六期黑龙江省高校就业指导公益培训通知.pdf