欢迎来到齐齐哈尔医学院!
我是学生
我是单位
我是管理员
主页
工作动态
通知公告
政策文件
大学生征兵
常用下载
联系我们
我的位置:
首页
大学生征兵
详情
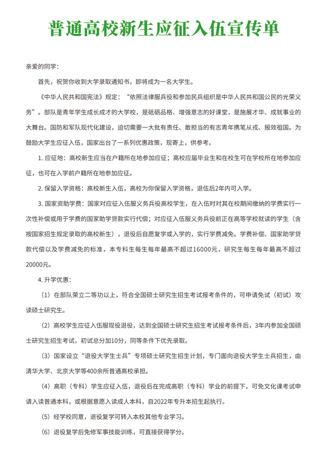
普通高校新生应征入伍宣传单
2024-07-23 00:00
来源:齐齐哈尔医学院
点击次数:142